语言选择: 中文版line 英文版

新闻中心

研判2025!一文读懂中国收成机械行业市场现状及

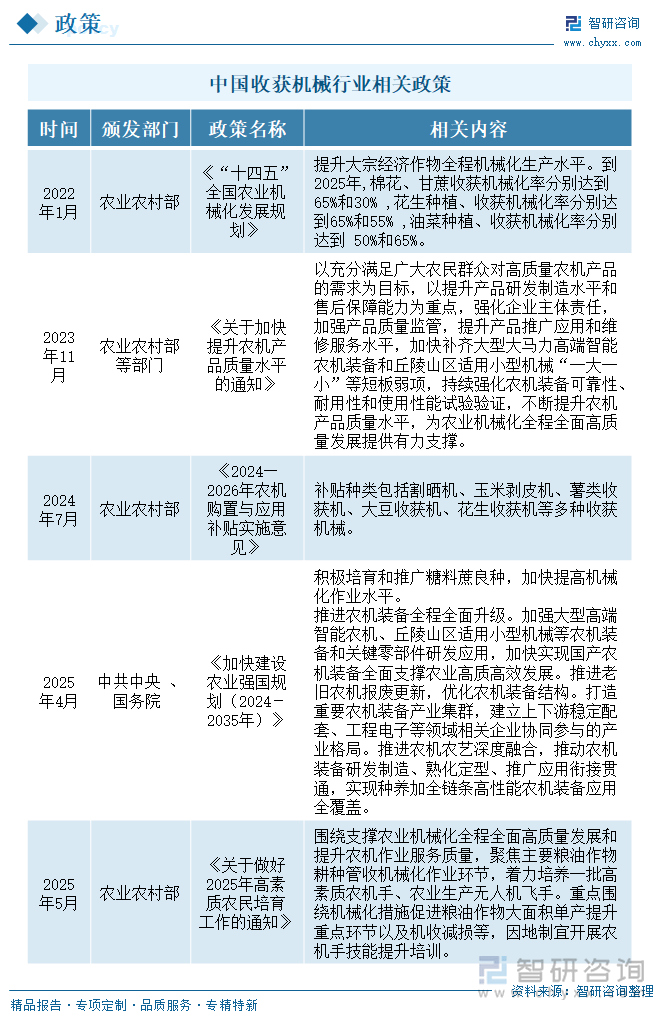
  收成机械是指收成各类农做物的机械。按照农业农村部发布的《农业机械分类》(NY/T 1640—2021)尺度,收成机械包罗粮食做物收成机械、棉麻做物收成机械、油料做物收成机械、糖料做物收成机械、果菜茶烟草药收成机械、天然橡胶收成机械、秸秆收集处置机械、收成割台、其他收成机械。因2022年国三设备去库存,提前透支了需求,加之升级到国四尺度使得终端价钱上升、用户采办力下降,利用成本上升,以致2023年收成机械销量大幅下滑。2024年,正在政策搀扶、手艺赋能、需求恢复等多沉要素叠加鞭策的环境下,2024年收成机械市场实现恢复性增加,销量为12。78万台,同比增加27。9%。跟着市场需求恢复增加态势,市场规模也止跌回升。2024年中国收成机械行业市场规模为182亿元,恢复至2021年程度。人工智能、物联网等前沿手艺的迅猛成长,为收成机械注入了新的活力,使其向智能化取从动化标的目的加快迈进。我国收成机械智能化渗入率不竭提拔,由2020年的2。5%提拔至2024年的24。8%。我国收成机械企业数量较多,头部企业凭仗齐备的产物线和强大的市场所作力,占领大部门市场份额,部门中小企业,则阐扬本身“专精特新”的劣势,专注细分市场,正在轮式谷物收成机械范畴,2024年前五家企业占领了近85%的市场份额;履带式谷物收成机范畴集中度更高,2024年96。8%的市场份额被前五家企业占领;玉米收成机行业,2024年前五家企业市场份额为72。6%。我国收成机械行业正正在履历一场深刻的变化,正朝着智能化、大型化和个性化的标的目的成长。相关企业:郑州中联收成机械无限公司、河南德昌机械制制无限公司、阿克苏丰收农业机械成长无限义务公司、阿拉尔市福源农业机械制制无限义务公司、潍柴雷沃聪慧农业科技股份无限公司、英虎农业机械股份无限公司、辽宁辽拓大益农业机械股份无限公司、青岛洪珠农业机械无限公司、日照美盛机械无限公司、鸿友农业机械无限公司、丰镇市高峰机械设备无限义务公司、北大荒现代农业办事集团众荣农机无限公司、赤峰鑫达机械制制无限义务公司、春明农业机械无限公司、武城县鼎力农业机械无限公司、石河子市广兴物资无限义务公司、顺昆电动车无限公司、襄垣县仁达机电设备无限公司、道依茨法尔机械无限公司、江苏沃得农业机械股份无限公司、申戈梅利农业机械制制无限公司、新疆牧神机械无限义务公司、天人农业机械配备无限公司、九方泰禾国际沉工(青岛)股份无限公司收成机械是指收成各类农做物的机械。按照农业农村部发布的《农业机械分类》(NY/T 1640—2021)尺度,棉麻做物收成机械、油料做物收成机械、糖料做物收成机械、果菜茶烟草药收成机械、天然橡胶收成机械、秸秆收集处置机械、收成割台、其他收成机械。包罗收成机械、种植机械等正在内的农业机械是现代农业成长的主要支持,是实现农业现代化和村落复兴的环节东西。近年来,、国务院高度注沉农业机械化成长。习总强调要鼎力推进农业机械化、智能化,给农业现代化插上科技的同党。我国部分发布了大量政策,加大对农业机械行业的支撑力度,优化农业机械成长。政策要求提拔产质量量,加速补齐短板。补助政策、以旧换新政策的实施为农机消费端注入了强劲动能,带动了收成机械市场消费高潮。因2022年国三设备去库存,提前透支了需求,加之升级到国四尺度使得终端价钱上升、用户采办力下降,利用成本上升,以致2023年收成机械销量大幅下滑。2024年,正在政策搀扶、手艺赋能、需求恢复等多沉要素叠加鞭策的环境下,收成机械市场实现恢复性增加,销量为12。78万台,同比增加27。9%。注:本文节选出自智研征询发布的《研判2025!中国收成机械行业市场发卖环境、智能化程度及企业合作款式阐发:销量恢复增加态势,智能化程度敏捷提拔[图]》行业阐发文章,可进入智研征询搜刮查看。领会更多收成机械行业的深度研究阐发和全面数据,请关心智研征询发布的《中国收成机械行业市场供需态势及成长计谋研判演讲》。本《演讲》从2025年全国收成机械行业成长、全体运转态势、运转现状、进出口、合作款式等角度进行入手,系统、客不雅的对我国收成机械行业成长运转进行了深度分解,瞻望2025年中国收成机械行业成长趋向。《演讲》是系统阐发2025年度中国收成机械行业成长情况的著做,对于全面领会中国收成机械行业的成长情况、开展取收成机械行业成长相关的学术研究和实践,具有主要的自创价值,可供处置收成机械行业相关的部分、科研机构、财产企业等相关人员阅读参考。智研征询专注财产征询十五年,是中国财产征询范畴专业办事机构。公司以“用消息驱动财产成长,为企业投资决策赋能”为品牌。为企业供给专业的财产征询办事,次要办事包含精操行研演讲、专项定制、月度专题、可研演讲、贸易打算书、财产规划等。供给周报/月报/季报/年报等按期演讲和定制数据,内容涵盖政策监测、企业动态、行业数据、产物价钱变化、投融资概览、市场机缘及风险阐发等。前往搜狐,查看更多。




栏目导航

联系我们

CONTACT US

联系人:郭经理

手机:18132326655

电话:0310-6566620

邮箱:441520902@qq.com

地址: 河北省邯郸市大名府路京府工业城